Experience अनुभव

 
 
 
 
 

Senior Lecturer

Surrey Institute for People-Centred AI

Mar 2025 – Present Surrey, United Kingdom

Ongoing Projects:

  • Machine Translation
  • Information Retrieval (w/ eBay Inc.)
  • Online Content Moderation
  • Multimodal Content Generation
  • Accessible Audio Description
 
 
 
 
 

Lecturer

Surrey Institute for People-Centred AI

Feb 2022 – Feb 2025 Surrey, United Kingdom

Projects:

  • Machine Translation (Evaluation and Correction)
  • Information Retrieval (w/ eBay Inc.)
  • Accessible Audio Description
  • Computational Humour
  • Fake News Detection with Evidence Summarization
  • Biomedical NER
 
 
 
 
 

Visiting Faculty

IIIT Lucknow, India

Jan 2022 – May 2023 Lucknow, India
Co-taught the Natural Language Processing course with Dr. Rudramurthy V, and co-supervised Master’s projects.
 
 
 
 
 

Postdoctoral Research Fellow

Centre for Translation Studies (CTS)

Jan 2021 – Jan 2022 Surrey, United Kingdom

Projects:

  • Quality Estimation for Machine Translation
  • Post-editing for Machine Translation (Collaboration with the CFILT Lab, IIT Bombay)
  • Abbreviation and Acronym Identification
 
 
 
 
 

Teaching Assistant

Computer Science and Engineering Department, IIT Bombay

Jan 2017 – Jul 2020 Mumbai

  • Assisted theory course on ‘Speech, Natural Language Processing and the Web’ (CS626). [Autumn 2020]

  • Assisted theory course and practical lab on Embedded Systems (CS684). [Spring 2020]

  • Assisted on Software Lab (PG) (CS699). [Autumn 2019]

    • Awarded TA of the Semester
  • Assisted theory course on Software Architecture (CS718). [Spring 2019]

  • Assisted theory course on Data Structures (CS213). [Autumn 2018]

  • Assisted on Software Lab (UG) (CS251). [Autumn 2017]

    • Awarded TA of the Semester
  • Assisted on theory course Digital Logic Design (CS226). [Spring 2017]

 
 
 
 
 

Research Engineer

Computation for Indian Language Technology (CFILT)

Jun 2013 – Dec 2015 Mumbai

Work Profile:

  • Sentiment/Sarcasm Understandability using Cognitive NLP.

  • Work on Hindi, Marathi, Sanskrit WordNets, IndoWordNet.

  • Automatic Essay Grading

  • Systems Administrator and Webmaster

  • Developer

    • Wordnet Android apps
    • PaCMan: Parallel Corpora Management Workbench for Machine Translation
    • DiscrimiNET: heuristic-based sense dismbiguation and context annotation framework
    • Extensions (Chrome and Firefox): made Wordnets accessible as dictionaries.
    • Python IndoWordnet API

Select Awards

Best Paper

‘Towards a Robust Framework for Multimodal Hate Detection: A Study on Video vs. Image-based Content’ awarded the best paper within the MM4SG Workshop @ ACM WebConf (WWW 2025)

Tony Jeans Inspirational Teaching Award

Student-nominated Tony Jeans award is given annually to a member of academic staff for being the most inspiring. Tony Jeans (1971-2008) was a popular and long serving member of the academic staff at the University of Surrey and was a truly excellent lecturer. The award is a tribute to his legacy of inspiring students.

Best Paper Honourable Mention (Long Papers)

‘Cognition-aware Cognate Detection’ awarded the best paper honourable mention (long papers) @ EACL 2021

Recent Talks

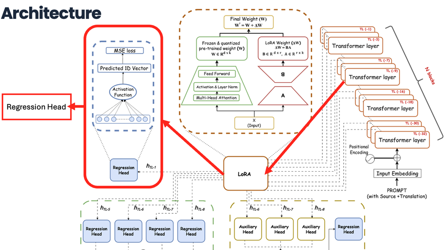
Large Language Models (LLMs) have shown remarkable performance across a wide range of natural language processing tasks. Quality …

Invited talk at eBay discussing the evolution from search relevance to content safety in information retrieval and GenAI-based systems.

Despite excellent results on benchmarks over a small subset of languages, large language models struggle to process text from languages …

Blog पोस्ट

I click and I ramble quite often. Some of it will be put up here.

Weekend trip to the Isle of Wight, coastal walks, Garlic Farm.

Garden has been taken over by this tabby cat who watches my every move with a judgmental side-eye, despite being fed.

Contact